为积极响应社会对老年群体的关怀需求,进一步提升老年患者的就医体验,陕西省第二人民医院(陕西省老年病医院)特别将每年农历的9月份定为“老年人就医服务月”。今年,该院于10月21日至11月19日期间,推出了一系列便民惠民活动,旨在为老年患者提供更加贴心、专业的医疗服务。
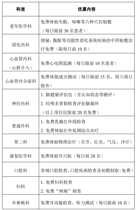
活动期间,医院针对60岁及以上的老年患者推出了多项优惠政策。除现场挂号免挂号费,各科室也纷纷推出了特色惠民活动。

除了上述优惠项目外,医院还邀请了各学科专家,届时将在院内举办多场次讲座义诊宣教活动。通过普及健康生活常识和专科防病知识,帮助老年患者及广大群众提高健康意识,培养正确的就医和用药理念。
编辑:齐少恒
相关热词搜索: